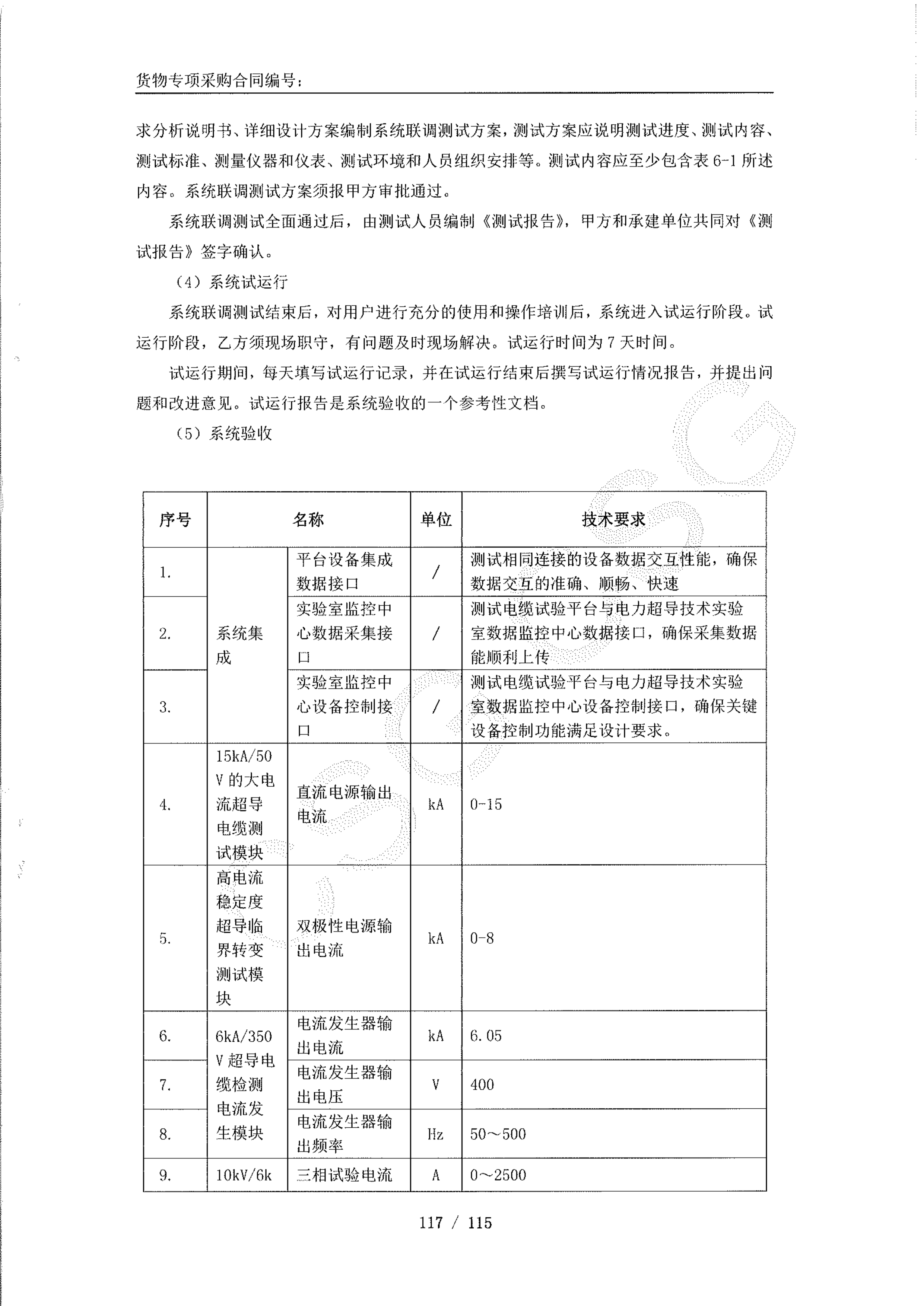
nwjh/Classify/images/其他/0361002020040105CF00027 高温超导电缆试验平台-购置合同_119.png
2025-03-24 09:27:03 +08:00

522 KiB
2481x3508px