This website requires JavaScript.
Explore
Help
Register
Sign In
yanlian
/
nwjh
Watch
1
Star
0
Fork
0
You've already forked nwjh
Code
Issues
Pull Requests
Actions
Packages
Projects
Releases
Wiki
Activity
nwjh
/
Classify
/
images
/
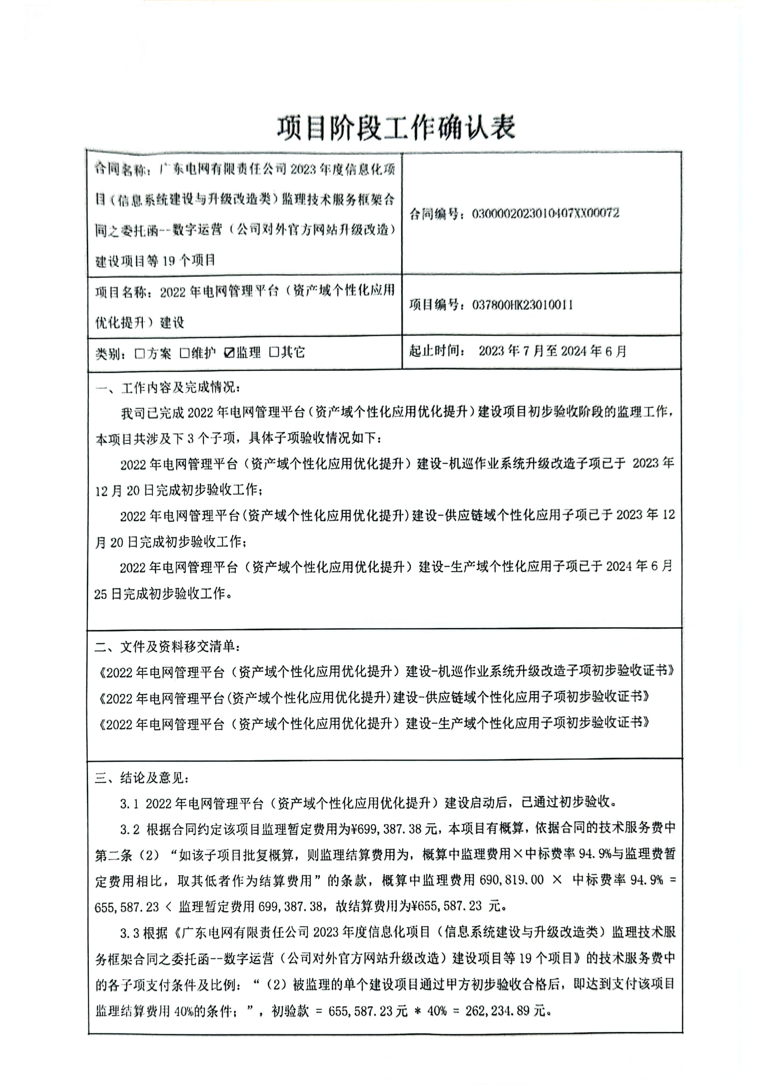
确认表
/
2022 年电网管理平台(资产域个性化应用优化提升)建设项目-项目阶段工作确认表_00.png
XLZ
5350a69ae9
upload code
2025-03-24 09:27:03 +08:00
3.6 MiB
2479x3508px
Raw
History