This website requires JavaScript.
Explore
Help
Register
Sign In
yanlian
/
nwjh
Watch
1
Star
0
Fork
0
You've already forked nwjh
Code
Issues
Pull Requests
Actions
Packages
Projects
Releases
Wiki
Activity
nwjh
/
Classify
/
images
/
其他
/
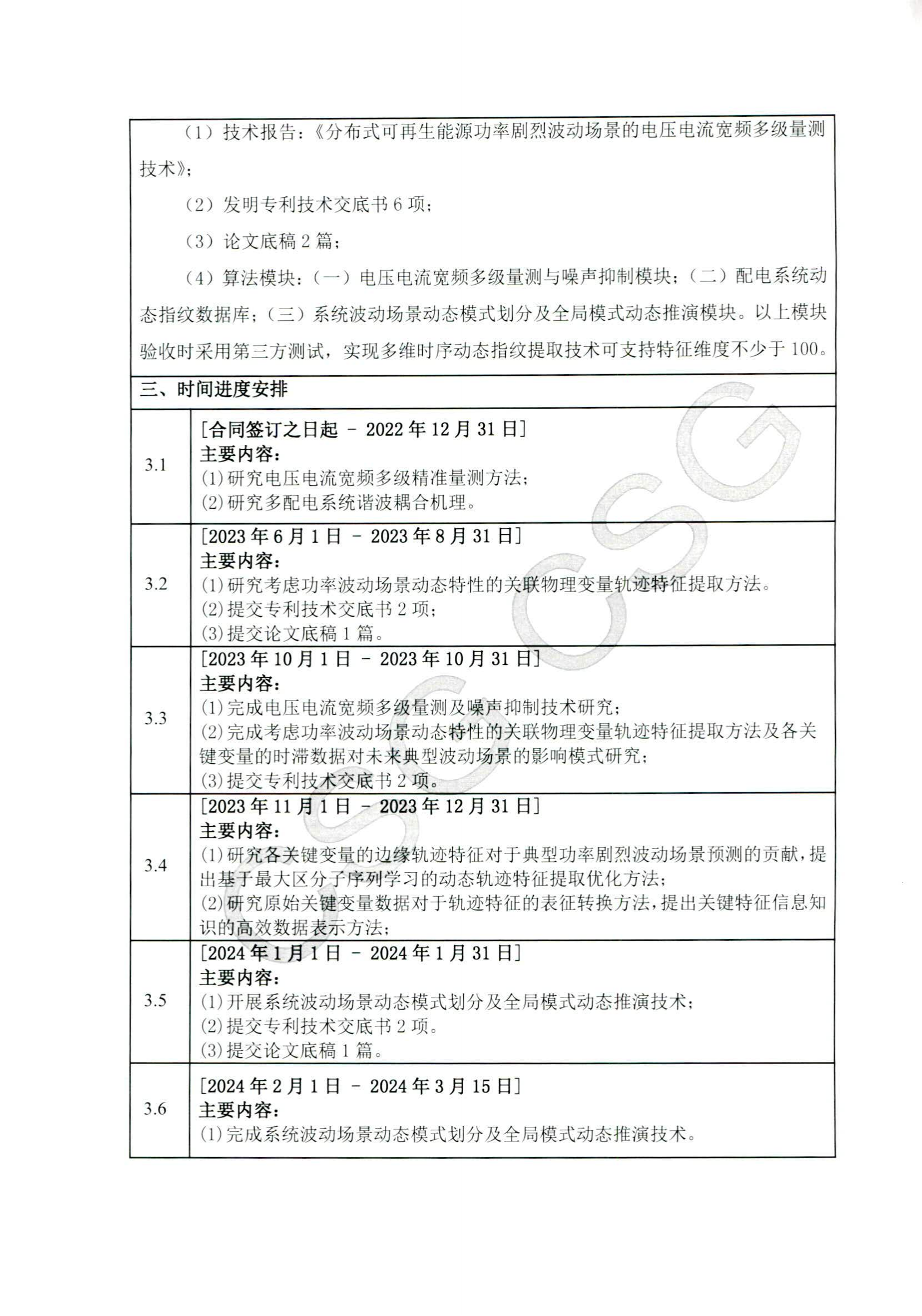
0361002022030103KC00094 分布式可再生能源功率剧烈波动场景的电压电流宽频多级量测技术-研究开发(合作)合同_31.png
XLZ
5350a69ae9
upload code
2025-03-24 09:27:03 +08:00
1.7 MiB
1658x2367px
Raw
History